【網購】蝦皮海外代購的七天鑑賞期、貨到不取貨、賣家NG行為
在網路購物踩踏多年,一直以來都不是很理解何謂自己應有的權益。
當然是希望每次都能有個不需要維護權益的良好購買體驗,
但自從開始使用淘寶之後就常常遇到漏件、發錯東西、跟店小二吵架、
甚至直接要請淘寶客服介入,
然後退款的錢還被鎖在支付寶出不來zzz
總之為了貪便宜結果攤到一肚子氣的經驗也是不在話下。
至於一些淘寶到集運倉後的退貨經驗則是另闢它文來談。
【網購】淘寶退貨紀錄:官方集運倉退回賣家
總之這次想筆記的部分是關於「海外代購的七天鑑賞期」
也就是身為買家的一個非常基本的權益。
下次遇到類似狀況,希望我自己不要再被客服唬得一愣一愣的。
不過為了讓大家更好代入,先簡述一下這次碰到的狀況。
零、狀況說明
我向蝦皮優選的商家訂購了「必須由賣家從海外代購」的商品,
商品頁面上顯示了好幾種指定的代購品項,
而我預計購買的商品標示仍有存貨(並實際顯示了數量),
因此我下單訂購了商品,選擇貨到付款。
一週後,我透過聊聊詢問賣家代購進度,賣家卻都上線不回,我就每天丟一句。
直到他被我煩到自己爆氣說「因為你都沒有下標,所以現貨都發給別人了」
我才跟他說ㄍ我上週就下標了好ㄇ請確認zzzz
接著他才改變態度跟回覆頻率,給了一個下次到貨的時間,
然後我就等了一個多月,他報給我預計到貨的日子也沒消沒息,
等到我都不需要了,他才說到貨了,要不要出?
接著我就跟賣家說希望能取消訂單,
說時遲那時快,他居然跟我說剛剛已經出貨了。
然後看了一下的確是他回訊前五分鐘左右出貨的吧,
但我的訊息應該還比出貨時間早一點,吧?QQ
於是我開始做功課,去想這時候除了硬買下我已經不需要的商品之外
我還能怎麼辦?
一、透過七天鑑賞期退貨
什麼是七天鑑賞期?
七天鑑賞期是買家收到商品後,無須說明理由及負擔任何費用即可退貨的期間。
算法是從收到商品的隔天開始計算,包含假日;
海外代購是否受七天鑑賞期保護?
A、國際航空客運服務不等於海外購物
實際去了解更詳細的定義,這部分通常是指機票等商品,
並不需要看到國際O空O運就以為空運來台的東西就算。(對我被騙到
B、賣家有陳列代購品項提供買家選擇,不屬於依消費者要求所為之客製化給付
基本上如果今天你是在被限制的範圍內選擇了商品委託賣家代購,
這就不屬於此項情形。
但如果今天是你請賣家在沒有限制的範圍內購買了特別指定的商品、或是個人客製化商品,
那就屬於此項情形。
而我的情形是:在賣家提供的商品頁面中挑選了幾項委託代購,屬於被限制的範圍,
因此,我這次的訂單的確符合七天鑑賞期的保障範疇。
#參考資料
我的商品符合七天鑑賞期,我該如何退貨?
簡單說就是去商品頁面按下退貨那顆按鈕,然後等賣家同意退貨申請,接著
A)蝦皮商城:黑貓到府接送,你免付運費。
B)超商物流:去7-11退,你免付運費。
C)其他:去聊聊吵吧,但吵不攏趕快去找蝦皮幫你吵。(蝦皮的立場會建議賣家負擔運費)
#參考資料
二、直接不取貨、拒收
基本上方法一是最符合消保法規並保障自己權益的做法,
但當我今天是選擇「貨到付款」,不怕錢錢回不來時,這是一個更省事的方法。
不取貨、拒收會怎麼樣?
● 商品:原封不動退回原本的寄件門市。
● 賣家:時間內去領回不會被收運費。
● 買家:留下不取貨紀錄,三個月內超過兩次無法使用貨到付款功能。
選擇這個方法,雖然帳面上是買家最吃虧,
但我不用等我不要的東西寄到指定門市、付錢,
不用擔心賣家不同意我的退貨、退款,更不用跑退貨流程,
但請注意,這個方法不該被拿來濫用。
網路上有許多過來人的經驗就是因為不取貨、拒收,最後被賣家揚言提告。
這個過程是否有依據得以鬧上法院我不清楚,但真的鬧上去雙方都會很辛苦。
而我這次最終是選擇這個方法,
也是因為賣家主動提議、我也願意承擔紀錄才如此行為。
雖然我有種被突襲出貨的感覺,但我自己太晚說要取消也有責任,
重點還是要體諒許多網路賣家也是小本經營,
禁不起每個買家都這樣拒收不取貨,浪費他們的時間以及包裝成本。
#參考資料
三、你我可能都碰過的賣家NG行為
我曾經眼殘買了來自蝦皮海外的A、B兩樣商品,
打開就發現A不合身,
B還是直接寄來完全不同的東西,
馬上打開聊聊跟很努力打繁體字的店小二爭取B重發、A換貨,
但他馬上就說倉庫在中國大陸,不提供退換貨,不然我得自付運費
(但商品頁面是寫明「全館台灣發貨」,我無言。)
B還在好幾天後跟我說沒現貨,我要不要拿C
(C比B還要便宜,真有臉問。)
的確該賣家的商品頁面有寫明了「不能因尺寸問題退換」,
我也一度想說那A就算了,
但我後來發現A其實根本就發錯尺寸(衣服上沒標但有其他蛛絲馬跡被我拆穿)
最後吵到店家願意不用退貨、發正確尺寸的A、並且又變出了B給我,
但B最後根本就是個爛東西,與商品圖片不符,怒給差評。
不過,經過這次做功課,我才意識到上次這個賣家根本滿口胡言zzzzzzzzzz
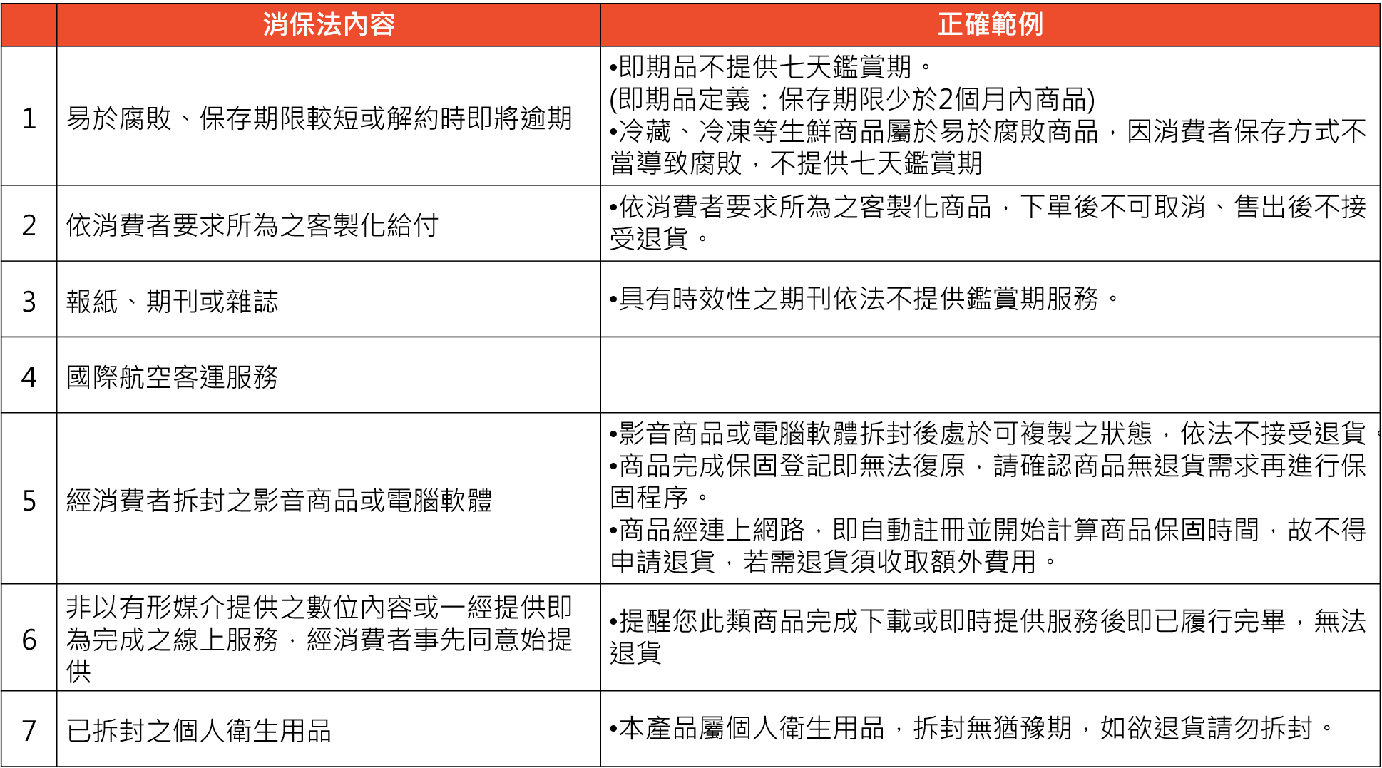
由於蝦皮所有的賣家都必須按照消保法提供鑑賞期服務,
因此該賣家的違規行為即是:
● 商品描述、賣場介紹及聊聊內提及不提供退貨、若退貨需自付運費的錯誤資訊
詳細的違規項目範例(引用自 蝦皮賣家幫助中心 )
至於上述為什麼有十五天?
這就是蝦皮商城提供的更長的保障期間了。
以上純粹是我個人的筆記,並不代表本人立場(X
但你若想了解更多更精確的規範內容,
可以點開上述提到的參考資料長知識學習哦。(完)

0 comments: